Abstract
Objective:
Chronic lymphocytic leukemia (CLL) is a lymphoproliferative disorder that mainly affects the elderly and is characterized by the expansion of small mature B-cells. New targeted drugs, such as the BTK inhibitor ibrutinib, have greatly improved patient survival but have also posed the challenge of drug resistance. The three-dimensional (3D) spatial structure of chromatin is highly dynamic and varies greatly between cell types and developmental stages, with the maintenance of chromatin homeostasis being of major significance in disease prevention. Accumulating evidence has suggested that changes in 3D genomic structures play an important role in cell development and differentiation, disease progression, as well as drug resistance. Nevertheless, the characteristics and functional significance of chromatin conformation in the resistance of CLL to ibrutinib remain unclear. In this study, we aimed to investigate the mechanism underlying ibrutinib resistance through multi-omics profiling, including the study of chromatin conformation. Thus, we would be able to demonstrate the importance of chromatin spatial organization in CLL and highlight the oncogenic factors contributing to CLL development and mediating ibrutinib resistance.
Methods:
An ibrutinib-resistant cell line was established by exposing cells to increasing doses of ibrutinib. High-throughput chromosome conformation capture (Hi-C), assay for transposase-accessible chromatin with high-throughput sequencing (ATAC-seq), bulk RNA sequencing (RNA-seq), and Tandem Mass Tag (TMT) were performed to explore differences between ibrutinib-resistant and parental cells. Peripheral blood mononuclear cells (PBMCs) from 53 CLL patients were collected for RNA-seq. Mitochondrial respiration and glycolysis were assessed via Seahorse analysis. The growth-inhibitory effects of tested drugs were evaluated via a CCK8 assay, and the combination index (CI), indicating synergy, was calculated using CompuSyn software. Apoptosis was detected via annexin V staining.
Results:
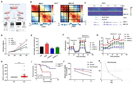
Between ibrutinib-resistant and parental cells changes in some chromosomes, including chr11 were observed (Figure 1A). p21-activated kinase 1 (PAK1), which is located on chr11 and frequently overexpressed or excessively activated in almost all cancer types and involved in almost every stage of cancer progression, was first explored for its role in CLL progression and drug resistance. The oncogene PAK1 was observed locate in a region where B-to-A compartment switching occurred (Figure 1B). Consistent with the results of ATAC-seq, RNA-seq, and TMT, Hi-C analysis revealed a transcriptional upregulation of PAK1 in ibrutinib-resistant CLL cells (Figure 1C). Functional analysis demonstrated that PAK1 overexpression significantly promoted cell proliferation, while knockdown markedly suppressed cell viability (Figure 1D). Cell viability assays indicated that the depletion of PAK1 increased ibrutinib sensitivity (Figure 1E). In addition, PAK1 positively regulates glycolysis and oxidative phosphorylation in CLL cells (Figure 1F and G).
To verify the results of sequencing and further explore the role of PAK1 in CLL, B-cells from healthy volunteers and PBMCs from CLL patients were collected. The level of PAK1 mRNA expression was significantly higher in CLL primary cells than in B-cells from healthy volunteers (Figure 1H). Kaplan-Meier survival analysis of qRT-PCR data confirmed that patients with high PAK1 expression had a significantly lower OS (Figure 1I).
IPA-3, the small molecular inhibitor of PAK1 suppressed the proliferation of ibrutinib-resistant and parental CLL cells in a dose-dependent manner. The combination of IPA-3 and ibrutinib exerted potent cell growth inhibition (Figure 1J), and the combination index (CI) calculated using the CompuSyn software confirmed the synergistic effect (CI<1) of this combinatorial therapy (Figure 1K).
Conclusions:
In the current study, we have provided a genome-wide view of alterations in 3D chromatin organization between ibrutinib-resistant and parental CLL cells and confirmed the oncogenic role of PAK1 in CLL. Most importantly, our research provides promising therapeutic targets for overcoming ibrutinib resistance. In particular, the treatment of CLL patients with a combination of IPA-3 and ibrutinib may improve clinical outcomes.
No relevant conflicts of interest to declare.
